您现在位于:首页产品中心控制器 → KT12系列交流凸轮控制器
[上海山合海融商贸有限公司](繁體中文 )是国内外 品牌的低压电器产品,安全防护产品,进口核相仪,西班牙lifasa公司电容器,验电器,接地线,放电棒,绝缘毯,绝缘手套,绝缘靴,巡更巡检系统,过电压保护器,电涌保护器,双电源自动切换等产品的代理商。
 
 
KT12系列交流凸轮控制器

 

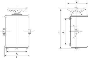
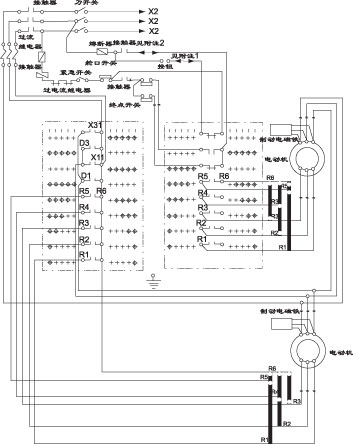
    KT12-25J型凸轮控制器、用于交流50Hz电压至380V的电路中,主要作起重机交流电动机的起动、调速和换向之用。

 

 

 

 

 

 

 

 

 

 

在订货时必须注明:
1.控制器的型号及名称;
2.操作方式(手轮或手柄) ;
3.一般型或湿热型
举例:KT12-25J/1凸轮控制器,手轮式,5台。