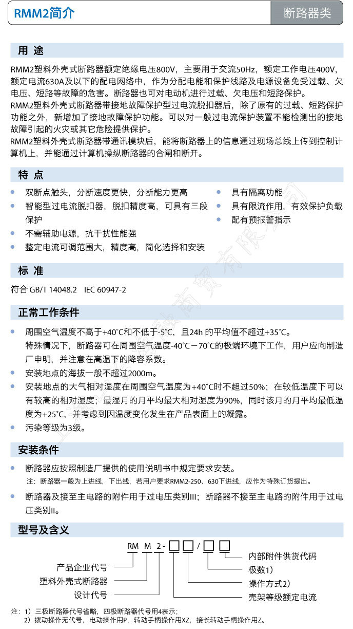
上海人民电器厂RMM2塑料外壳式断路器额定绝缘电压800V,主要用于交流50Hz,额定工作电压400V,
额定电流630A及以下的配电网络中,作为分配电能和保护线路及电源设备免受过载、欠
电压、短路等故障的危害。断路器也可对电动机进行过载、欠电压和短路保护。
RMM2塑料外壳式断路器带接地故障保护型过电流脱扣器后,除了原有的过载、短路保护
功能之外,新增加了接地故障保护功能。可以对一般过电流保护装置不能检测出的接地
故障引起的火灾或其它危险提供保护。
RMM2塑料外壳式断路器带通讯模块后,能将断路器上的信息通过现场总线上传到控制计
算机上,并能通过计算机操纵断路器的合闸和断开。
用 途
双断点触头,分断速度更快,分断能力更高
智能型过电流脱扣器,脱扣精度高,可具有三段
保护
不需辅助电源,抗干扰性能强
整定电流可调范围大,精度高,简化选择和安装
周围空气温度不高于+40˚C和不低于-5˚C,且24h 的平均值不C过+35˚C。
特殊情况下,断路器可在周围空气温度-40˚C-70˚C的极端环境下工作,用户应向制造
厂申明,并注意在高温下的降容系数。
安装地点的海拔一般不C过2000m。
安装地点的大气相对湿度在周围空气温度为+40˚C时不C过50%;在较低温度下可以
有较高的相对湿度;Z湿月的月平均Z大相对湿度为90%,同时该月的月平均Z低温
度为+25˚C,并考虑到因温度变化发生在产品表面上的凝露。
污染等级为3级。
断路器应按照制造厂提供的使用说明书中规定要求安装。
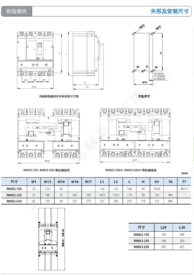
注:断路器一般为上进线,下出线,若用户要求RMM2-250、630下进线,应作为特殊订货提出。
断路器及接至主电路的附件用于过电压类别III;断路器不接至主电路的附件用于过电
压类别II。
具有隔离功能
具有限流作用,有效保护负载
配有预报警指示
特 点
标 准
安装条件
正常工作条件
型号及含义
RM M 2 - /
产品企业代号
塑料外壳式断路器
设计代号
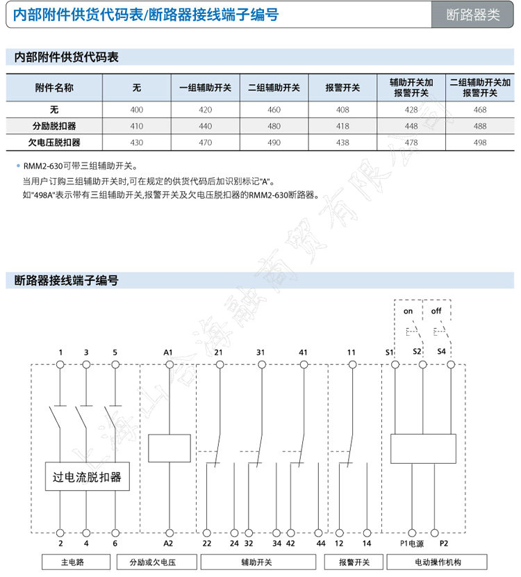
内部附件供货代码
极数1)
操作方式2)
壳架等级额定电流
注:1)三极断路器代号省略,四极断路器代号用4表示;
2)拨动操作无代号,电动操作用P,转动手柄操作用XZ,接长转动手柄操作用Z。
RMM2/RMM2L-3
断路器类
RMW1 RMW2 RMM1 RMM1L RMM2/RMM2L RMM3 RMC1 RMC2 RMVS1
技术数据和性能
带 * 号者为四极断路器参数,四极断路器仅适用于使用类别A,四极断路器N极的额定电流与其它三极相同。
型 号 RMM2-100 RMM2-250 RMM2-630
壳架等级 (Imn) A 100 250 630
极数 3,4 3,4 3,4
额定电流 (In) A 25 50 100 100 160 250 400 630
整定电流调节范围 (Ir1) A 10-25 20-50 40-100 40-100 64-160 100-250 160-400 252-630
额定冲击耐受电压(Uimp ) V 8000 8000 8000
额定绝缘电压 (Ui ) V 800 800 800
额定工作电压(Ue) V 400 400 400
额定极限短路分断能力(Icu) kA 50 65 65
额定运行短路分断能力(Ics) kA 40 50 50
安全距离 mm 50 50 50
使用类别 A A/AC-3 A/AC-3
操作性能
机械寿命 次 20000 20000 20000
电寿命 次 7000 7000 7000
操作频率 次/小时 120 120 120
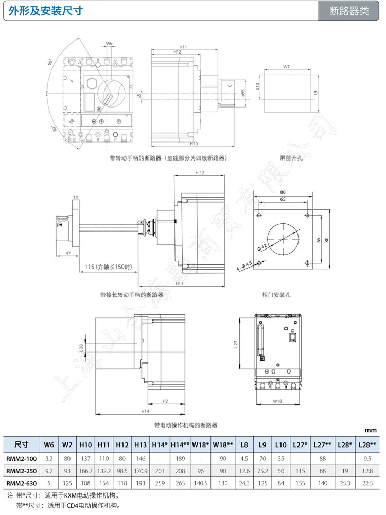
外
型
尺
寸
mm
W 90/120* 105/140* 140/185*
L 140 170 255
H 80 98 118
H1 101 137 176
重量 kg 1.2/1.6* 2.2/2.9* 6.5/8.7*
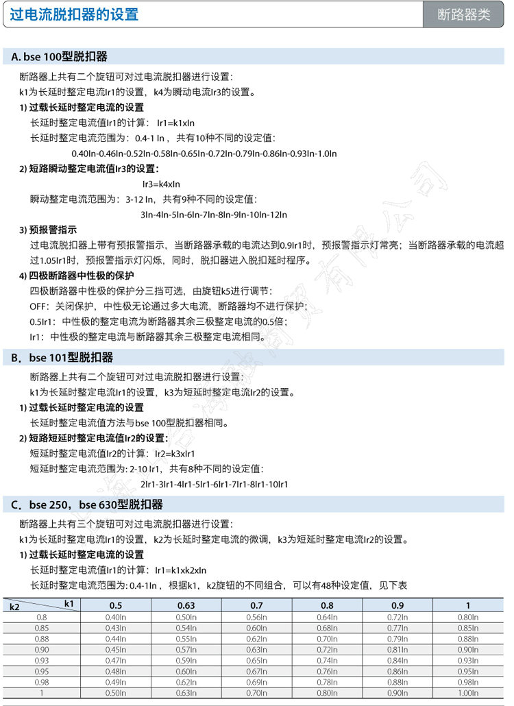
过电流脱扣器 bse 100、bse 101 bse 250、bse 253 bse 630、bse 631、bse 633
分励脱扣器
欠电压脱扣器
辅助开关
报警开关
操作方式
拨动操作、转动手柄操作、
接长转动手柄操作、
电动操作
拨动操作、转动手柄操作、
接长转动手柄操作、
电动操作
拨动操作、转动手柄操作、
接长转动手柄操作、
电动操作
接线方式 板前接线、板后接线 板前接线、板后接线 板前接线、板后接线
安装方式 固定式、插入式 固定式、插入式、抽屉式 固定式、插入式、抽屉式
W
H1
H
断路器类
RMM2/RMM2L-4
RMW1 RMW2 RMM1 RMM1L RMM2/RMM2L RMM3 RMC1 RMC2 RMVS1
过电流脱扣器保护特性
过电流脱扣器
bse100
紧凑型
bse101
基本型
bse250、
bse630
基本型
bse631
多功能型
bse253、
bse633
接地保护型
整定电流 Ir1=Inxk1xk2 A 0.4-1.0 In (10级) 0.4-1.0 In (10级) 0.4-1.0 In (48级) 0.4-1.0 In (32级) 0.4-1.0 In (48级)
长延时动作时间 t1 不可调 不可调 不可调 可调 不可调
t1 (在1.5Ir1时) s <240 <240 <240 15 30 60 120 240 <240
t1 (在7.2Ir1时) s 4s<t1≤10s 4s<t1≤10s 4s<t1≤10s 0.8 1.4 2.8 5.7 9.4 4s<t1≤10s
误差 - - - ≤±10% -
短延时整定电流 Ir2=Ir1xk3 A - 2-10 Ir1 (8级) 2-10 Ir1 (8级) 2-10 Ir1 (8级) 2-10 Ir1 (8级)
误差 - ≤±20% ≤±20% ≤±20% ≤±20%
短延时动作时间 t2 s - 不可调 不可调 0-0.3 (8级) 不可调
瞬时整定电流 Ir3=Inxk4 A 3-12 In (9级) 12 In 12 In 2-12 In (8级) 12 In
误差 ≤±20% ≤±20% ≤±20% ≤±20% ≤±20%
接地保护整定电流 Ir4=k6xIn A - - - - 0.2-1In(7级)
误差 - - - - ≤±20%
接地保护动作时间 t3 s - - - - 0.1-0.4(8级)
预报警指示 0.9Ir1<I<1.05Ir1 预报警指示灯常亮
预报警指示 I>1.05Ir1 预报警指示灯闪烁
长延时动作特性符合 I 2 t=(1.5Ir1) 2 t1 对于紧凑型,基本型,接地保护型 t1=120 s
短延时动作特性符合 I 2 t=(8Ir1) 2 t2 对于基本型,接地保护型 t2=0.05 s































